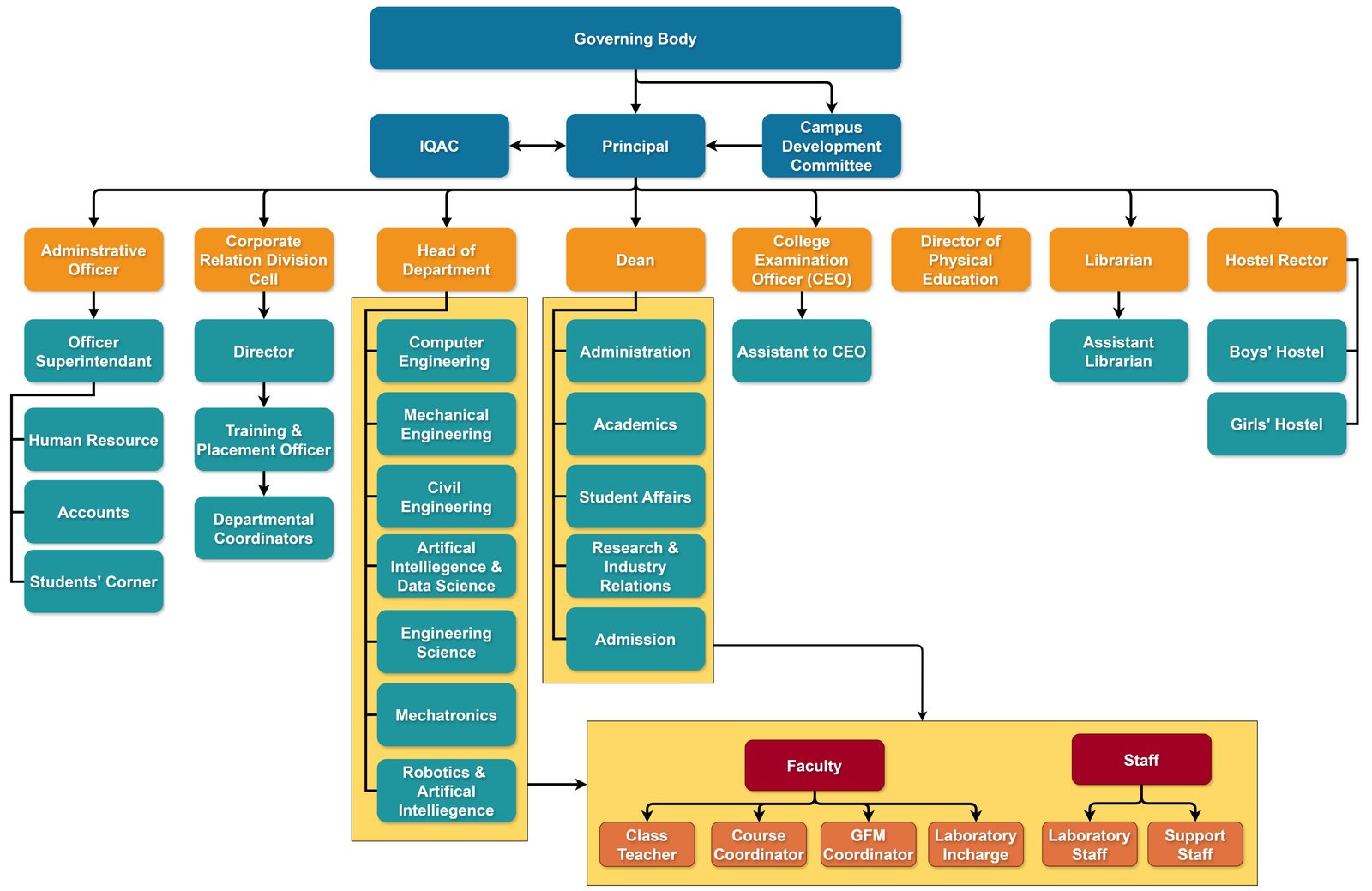
Organogram

Get In Touch
mmit@mmit.edu.in

Powered by ChronoForms - ChronoEngine.com